Instance Verification Kit (IVK)
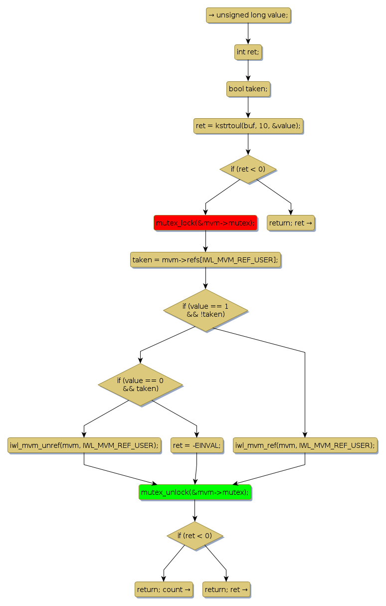
mutex lock @ [39564+24+/linux-3.19-rc1/drivers/net/wireless/iwlwifi/mvm/debugfs.c]
Instance Signature: mutex
|
The Matching Pair Graph:
|
|
Function Name
|
Control Flow Graph (CFG)
|
Events Flow Graph (EFG)
|
Source Correspondence
|
|
iwl_dbgfs_d0i3_refs_write
|
|
|
[39360+25+/linux-3.19-rc1/drivers/net/wireless/iwlwifi/mvm/debugfs.c]
|